Consumer Present Mode (CPM)
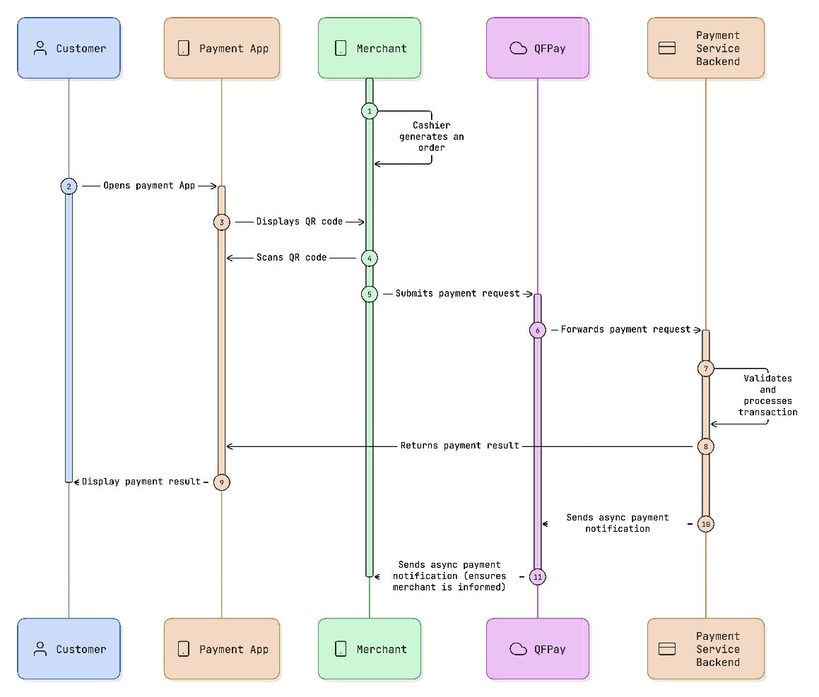
Consumer Present Mode (CPM) is used for in-person barcode payments.The customer presents a dynamic barcode from their wallet app, and the merchant scans it to initiate payment. This mode is designed exclusively for offline, face-to-face transactions (e.g. retail stores, restaurants, physical POS terminals).

When to Use CPM
Use CPM when:- The customer is physically present
- The customer displays a wallet barcode
- The merchant scans the barcode using a POS device or scanner
- Immediate payment confirmation is required
API Endpoint
Endpoint :/trade/v1/paymentMethod :
POST
Supported PayTypes
| PayType | Description |
|---|---|
| 800008 | WeChat, Alipay, UNIONPAY Quick Pass CPM |
| 800108 | Alipay CPM (Overseas & HK Merchants) |
| 800208 | WeChat CPM (Overseas & HK Merchants) |
| 801008 | WeChat Pay HK CPM (Direct Settlement, HK Merchants) |
| 805808 | PayMe CPM (HK Merchants) |
| 800708 | UNIONPAY Quick Pass CPM |
Request Parameters
| Field | Required | Type | Description |
|---|---|---|---|
| Common Parameters | — | — | Includes mchid, txamt, txdtm, etc. |
auth_code | Yes (CPM only) | String(128) | Authorisation code scanned from the customer’s wallet barcode. This value is unique per transaction and must be captured in real-time. |
Example Request
HTTP
Example Response
JSON
Response Behaviour
respcd indicates transaction result:
0000→ Payment successful1143or1145→ Transaction is still processing
1143 or 1145 is returned:
- The customer may still be entering their password
- The wallet provider may still be confirming the payment
- The transaction is not final
Integration Notes
- CPM is synchronous but may return a processing state (
1143/1145). - Always treat
1143/1145as pending, not failure. - Do not immediately retry a payment if processing is returned.
- Use Transaction Enquiry to confirm final status.
- Store the QFPay Transaction ID (
syssn) for reconciliation. - Implement idempotency using your
out_trade_no.
Response Parameters
| Field | Type | Description |
|---|---|---|
syssn | String | QFPay Transaction ID (Payment ID for this transaction) |
out_trade_no | String | Merchant Order Number |
respcd | String | Return Code (0000 = success) |
sysdtm | String | QFPay system processing time |
txdtm | String | Merchant transaction time |
paydtm | String | Actual payment completion time |
chnlsn | String | Wallet-side transaction reference |
