
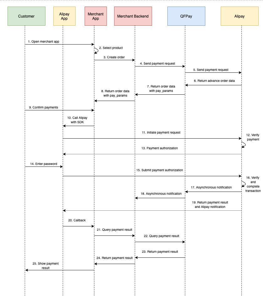
整合流程概覽
- App 呼叫 QFPay
/trade/v1/payment - QFPay 回傳
pay_params - App 將
pay_params組裝為orderInfo - 呼叫 Alipay 官方 SDK 進行支付
- 等待非同步通知或查詢交易狀態確認最終結果
SDK 下載
請使用官方 SDK 文件與套件:API 請求
EndpointPOST /trade/v1/payment
PayType
| PayType | 說明 |
|---|---|
801110 | 支付寶 App 內支付(海外商戶 / AlipayCN) |
801510 | 支付寶 App 內支付(香港商戶 / AlipayHK) |
必填參數
| 參數名稱 | 必填 | 類型 | 說明 |
|---|---|---|---|
txamt | 是 | Int | 交易金額(分)例如 100 = HKD 1 |
txcurrcd | 是 | String(3) | 幣別,例如 HKD |
pay_type | 是 | String(6) | 801110 或 801510 |
out_trade_no | 是 | String(128) | 商戶唯一訂單號 |
txdtm | 是 | String(20) | 格式 YYYY-MM-DD HH:mm:ss |
goods_name | 是 | String | 商品名稱 |
return_url | 是 | String | 支付完成回跳網址 |
seller_id | 是 | String | 支付寶商戶帳號 |
mchid | 是 | String(16) | QFPay 指派商戶 ID |
通用支付參數
選填參數
| 參數名稱 | 參數編碼 | 說明 |
|---|---|---|
| 商品描述 | goods_info | 支付寶建議填寫,不可含特殊字元 |
| 支付標記 | pay_tag | 預設 ALIPAYHK;大陸版使用 ALIPAYCN |
| 訂單過期時間 | expired_time | 單位分鐘,5–120,預設 30 |
範例請求(Form 格式)
回傳欄位(pay_params)
QFPay 回傳的pay_params 需原樣傳入 Alipay SDK。
| 參數 | 說明 |
|---|---|
partner | 合作夥伴 ID |
seller_id | 收款帳號對應用戶號 |
subject | 商品標題 |
body | 商品描述 |
total_fee | 訂單金額 |
notify_url | 通知地址 |
service | 服務名稱 |
payment_type | 支付類型 |
_input_charset | 編碼格式 |
it_b_pay | 超時參數 |
return_url | 回跳網址 |
currency | 幣別 |
product_code | 產品代碼 |
sign | RSA 簽名 |
sign_type | 簽名類型 |
QFPay 回傳範例
組裝 orderInfo
取得pay_params 後:
- 將參數依
key="value"格式組合 - 按 key 進行 A–Z 排序
- 使用
&連接 - 將
sign與sign_type放最後
範例
- 必須使用對應地區 SDK(HK 或 CN)
pay_params內所有 key 與 value 必須保持完全一致- 簽名驗證邏輯需符合支付寶官方 SDK 規範
- 最終交易結果請以非同步通知或交易查詢 API 為準
