
何時使用微信 H5 支付?
適用場景:- 商戶行動網站(Mobile Web)
- App 內嵌瀏覽器(非微信內)
- 第三方瀏覽器開啟的支付頁面
API 端點與方法
建立 H5 交易
800212
請求標頭
| Header | 必填 | 說明 |
|---|---|---|
X-QF-APPCODE | 是 | QFPay 分配之 AppCode |
X-QF-SIGN | 是 | 根據簽名規則產生之 API 簽名 |
請求參數
除公共支付參數外,必須傳入extend_info。
| 參數 | 必填 | 說明 |
|---|---|---|
out_trade_no | 是 | Merchant Order Number(商戶訂單號,必須唯一) |
txamt | 是 | 交易金額(最小幣值單位,例如 100 = 1 元) |
txcurrcd | 是 | 三位貨幣代碼 |
txdtm | 是 | Transaction Time(YYYY-MM-DD hh:mm:ss) |
extend_info | 是 | H5 場景資訊 |
extend_info 結構
extend_info 範例
參數說明
| 主欄位 | 子欄位 | 必填 | 說明 |
|---|---|---|---|
scene_info | — | 是 | 場景資訊容器 |
| — | h5_info | 是 | 固定傳入 |
| — | type | 是 | 固定為 "Wap" |
| — | wap_url | 是 | 商戶手機版網站網址 |
| — | wap_name | 是 | 顯示給使用者的網站名稱 |
spbill_create_ip | — | 是 | 使用者設備的真實 IP |
請求範例
H5 支付請求範例
回應參數
| 參數 | 說明 |
|---|---|
syssn | QFPay Transaction ID |
respcd | Return Code(0000 = 交易建立成功) |
sysdtm | System Time |
pay_url | 使用者需跳轉的微信支付網址 |
回應範例
H5 支付回應範例
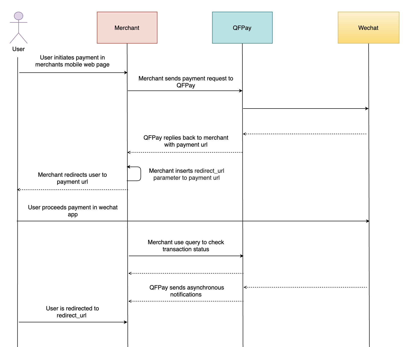
redirect_url 使用方式
若希望使用者支付完成後自動跳轉回商戶頁面,可在pay_url 後追加 redirect_url 參數。
原始 pay_url
原始支付網址
加入 redirect_url
加入 redirect_url 後
注意事項
redirect_url必須 URL encode- 請實際測試完整跳轉流程
- redirect_url 僅影響前端導向,不代表交易成功
交易生命週期說明
- 商戶呼叫
/trade/v1/payment - QFPay 回傳
pay_url - 使用者跳轉至微信頁面完成支付
- QFPay 發送 Webhook 非同步通知
整合建議與最佳實務
- 不應僅依賴前端跳轉結果判斷成功
- 若使用者中途離開頁面,請透過查詢 API 同步狀態
小結
- 適用於第三方瀏覽器環境
- 必須提供正確
scene_info - 必須傳入使用者真實 IP
- 最終交易狀態以 Webhook / 查詢 API 為準
